- A+
所属分类:热点事件
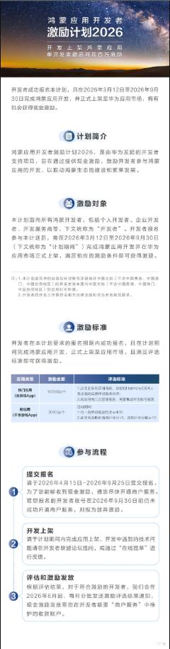
【御龙天下科技消息】4月16日,华为正式启动“鸿蒙应用开发者激励计划2026”,旨在通过现金激励鼓励开发者参与鸿蒙应用开发,推动鸿蒙生态持续繁荣。根据计划,开发者在2026年3月12日至9月30日期间完成鸿蒙应用开发并正式上架至华为应用市场,满足相应评选标准即可获得激励,其中热门应用(含游戏App)每款可获得10000元现金激励,新应用(不含游戏App)每款可获得3000元现金激励。

华为
此次激励计划面向所有鸿蒙开发者,包括个人开发者、企业开发者、开发服务商等,要求开发者账号注册地在中国大陆(不含港澳台地区),应用面向中国大陆市场发布,且开发工作须符合相关法律法规和华为开发规范。

对于热门应用,要求正式上架至应用市场,功能与HarmonyOS 4.x及之前的应用市场版本对齐,若应用有三方登录场景还需集成华为账号服务。新应用则要求在计划期间的任一自然月有效月活达到400以上,且在华为应用市场用户评分大于3分、用户评分数不低于10条。
本次激励计划的参与流程分为三步。开发者须于2026年4月15日至9月25日期间提交报名,并尽快开通商户服务——若在2026年9月30日前仍未成功开通,则视为放弃激励。随后在计划期间内完成应用开发与上架,遇到技术问题可在开发者联盟论坛提问或通过在线提单反馈。华为将从2026年6月起,每月分批发送激励评选结果通知,现金激励将发放至开发者在开发者联盟“商户服务”中维护的收款账户。




