- A+
所属分类:智能汽车
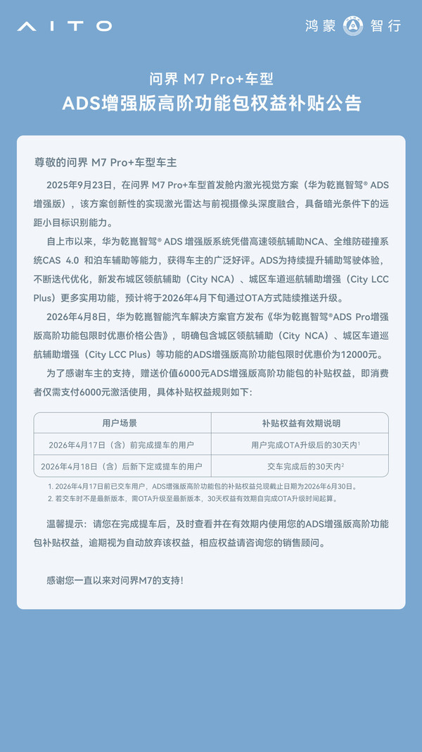
【CNMO科技消息】4月14日,华为终端宣布,华为和赛力斯联合打造的问界M7 Pro+版型建议零售价为27.98万元起,预计将于2026年4月下旬开启OTA推送城区领航辅助等功能!ADS增强版高阶功能包限时优惠价12000元,现赠送价值6000元限时补贴权益,仅需6000元即可激活!

问界汽车
不过,华为对于补贴权益有效期有明确说明,不同时间完成提车或下定提车的用户,在完成OTA升级或交车后的30天内可享受相应权益。车主在完成提车后,及时查看并在有效期内使用该补贴权益,逾期将视为自动放弃。
官方表示,问界汽车在智能驾驶方面有着卓越表现。早在2025年9月23日,其首发舱内激光视觉方案(华为乾崑智驾 ADS增强版),创新性实现激光雷达与前视摄像头深度融合,具备暗光条件下远距小目标识别能力。

相关消息
自上市以来,华为乾崑智驾 ADS增强版系统凭借高速领航辅助NCA、全维防碰撞系统CAS4.0和泊车辅助等能力,获得车主广泛好评。为持续提升辅助驾驶体验,ADS不断迭代优化,新发布的城区领航辅助(City NCA)、城区车道巡航辅助增强(City LCC Plus)等实用功能,预计2026年4月下旬通过OTA方式陆续推送升级至问界M7 Pro+版。




