- A+
所属分类:智能汽车
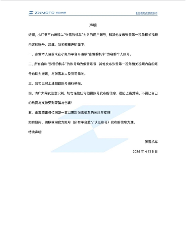
【CNMO科技消息】4月5日,张雪机车通过小红书官方账号发布严正声明,称近期小红书平台出现以“张雪的机车”为名的用户账号,以及其他发布张雪第一视角相关视频内容的账号。对此,公司郑重声明:张雪本人目前未在小红书平台开通以“张雪的机车”为名的个人账号;所有自称“张雪的机车”的账号均为假冒账号,其他发布张雪第一视角相关视频内容的账号也均为搬运,与张雪本人及公司无关。目前,公司已对上述假冒账号进行举报,并提醒广大网友注意识别,切勿轻信任何假冒账号发布的信息,谨防上当受骗。

张雪机车
此前,张雪机车因在国际赛事中夺冠而迅速出圈。3月28日至29日,世界超级摩托车锦标赛葡萄牙站中量级比赛中,法国车手瓦伦丁·德比斯驾驶张雪机车820RR-RS赛车连续夺得两个回合正赛冠军,达成两连冠,这是中国摩托车制造商首次在这一级别的国际顶级摩托车赛事中登顶。

从修车学徒到世界冠军,张雪的创业故事在夺冠后引发广泛关注。据公开报道,张雪1987年出生于湖南怀化,14岁接触摩托车后辍学进入修理铺当学徒。2013年他带着两万元积蓄到重庆创业造机车,2024年创立张雪机车。2026年1月,浙江省创业投资集团有限公司完成对张雪机车的9000万元A轮投资,投后公司估值达10.9亿元。




